首页
导航
全部课程
VIP会员
报名优惠
题库
手机版
微信扫一扫
签到
您好,请登录
|
课程订单
课程
讲师
搜索
全部课程分类
公职考试
事业单位
医疗卫生
公务员
银行招考
结构化面试
公职考试 >
事业单位
医疗卫生
公务员
银行招考
结构化面试
职业技能
前端开发
办公技巧
职业技能 >
前端开发
办公技巧
学历教育
在线报名
成人高考
学历教育 >
在线报名
成人高考
教师类
教师招聘
教师资格证
教师类 >
教师招聘
教师资格证
资格证书
普通话
资格证书 >
普通话
全部课程
VIP会员
报名优惠
题库
当前位置:
首页
>
最新通知
> 桂林市雁山区2025年特岗教师招聘公告
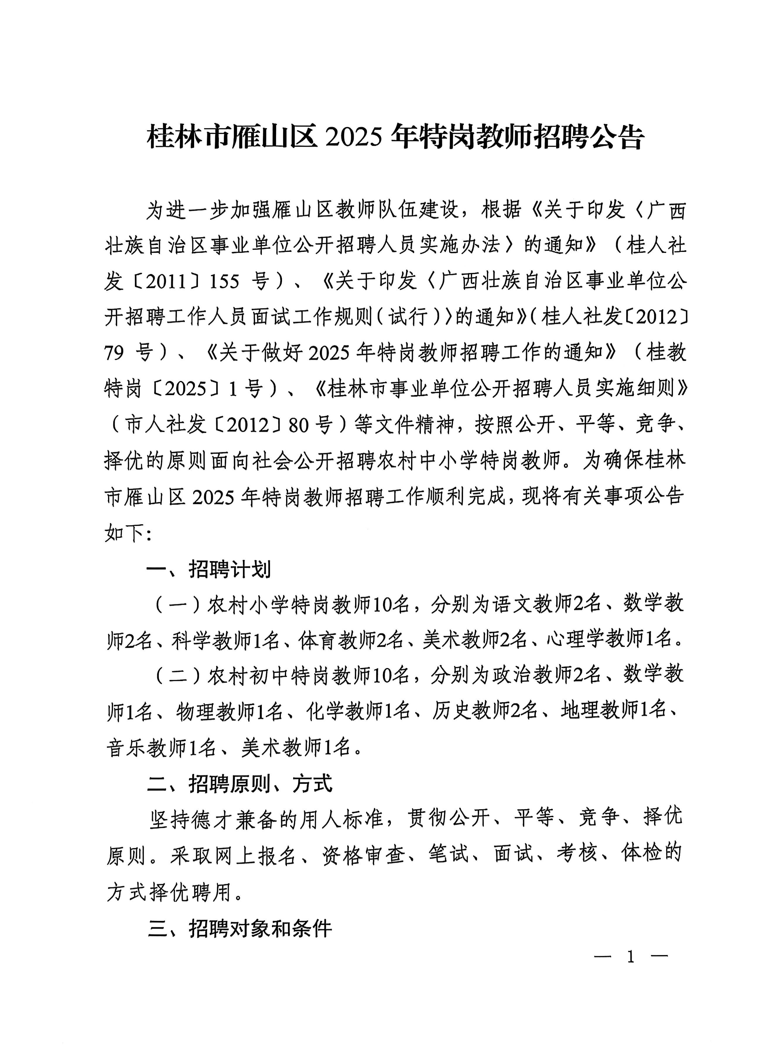
桂林市雁山区2025年特岗教师招聘公告
发布时间:2025-06-05 10:55 浏览数:155
友情链接:
广西人事考试信息网
手机版
微信公众号
VIP特权
QQ客服
QQ群组
微信客服
微信扫一扫咨询客服
返回顶部
最终解释权归易桂教育所有
网站备案:
桂ICP备16003988号